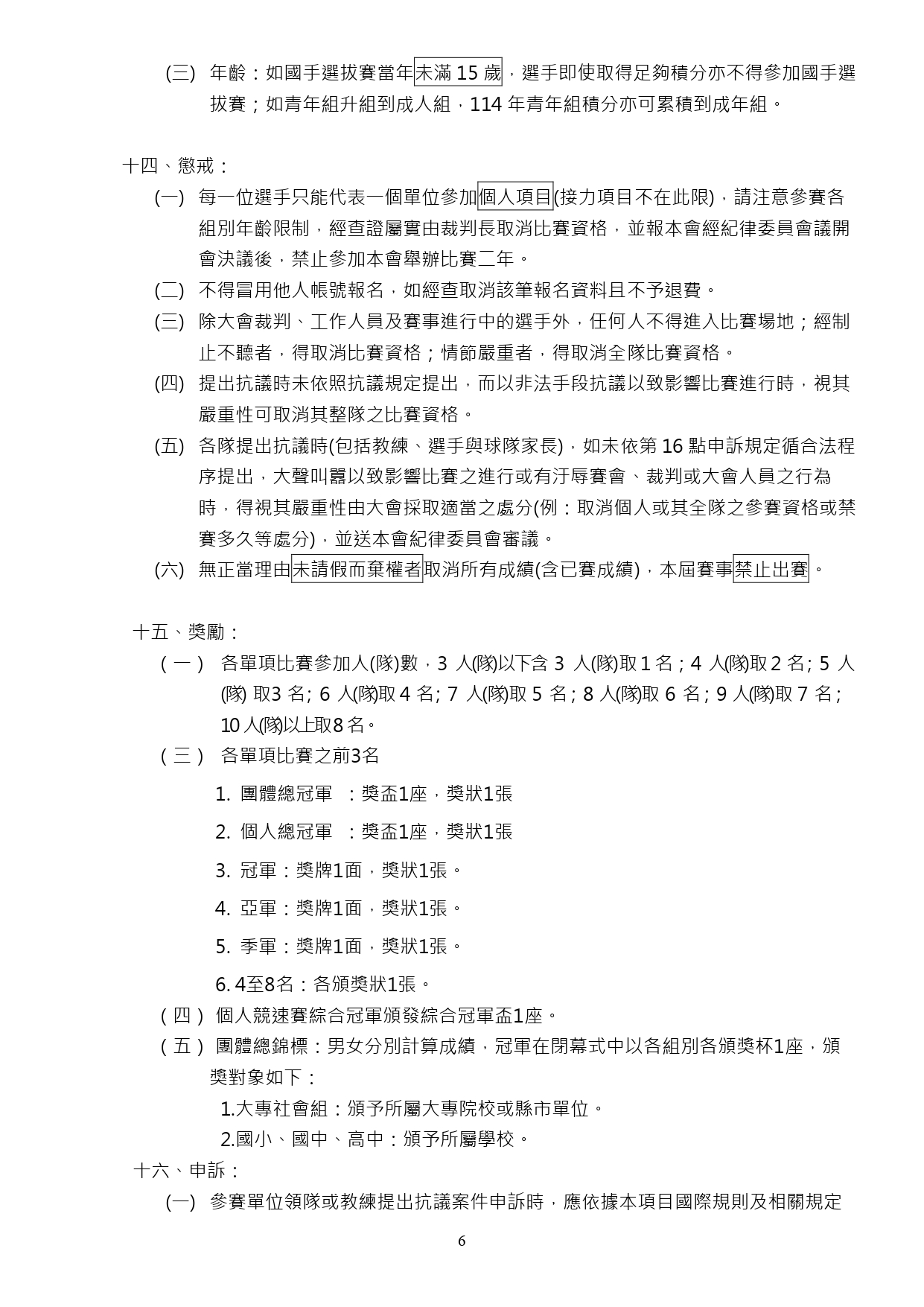
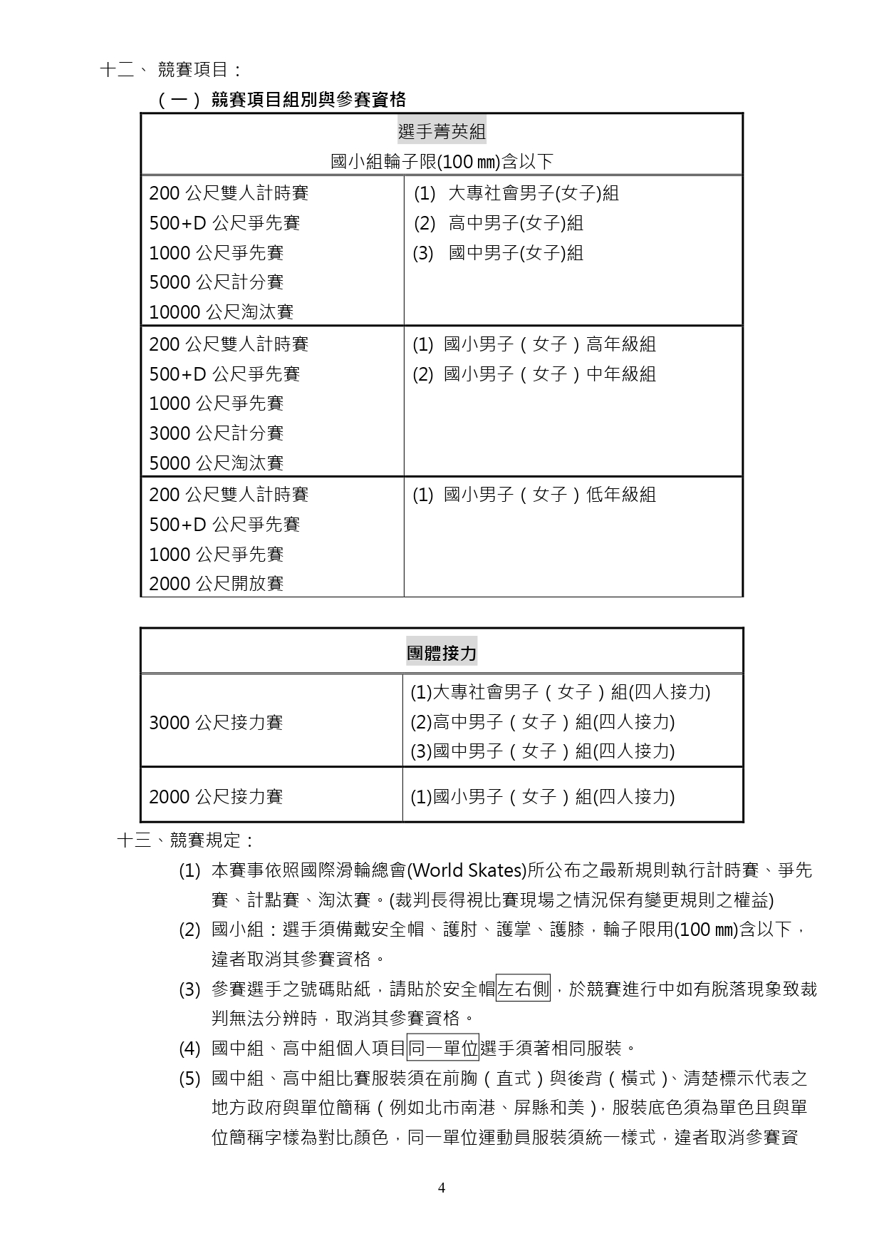
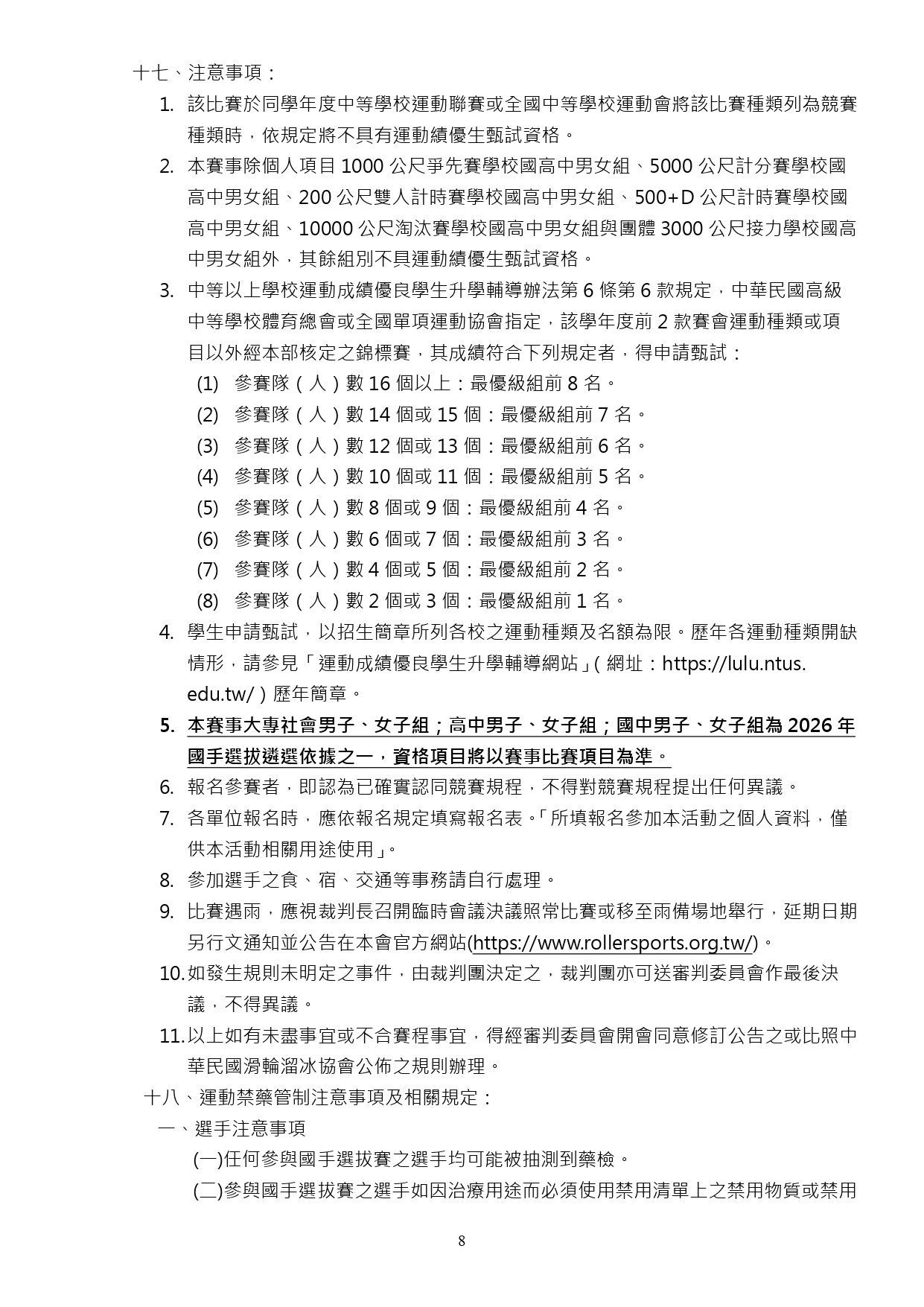
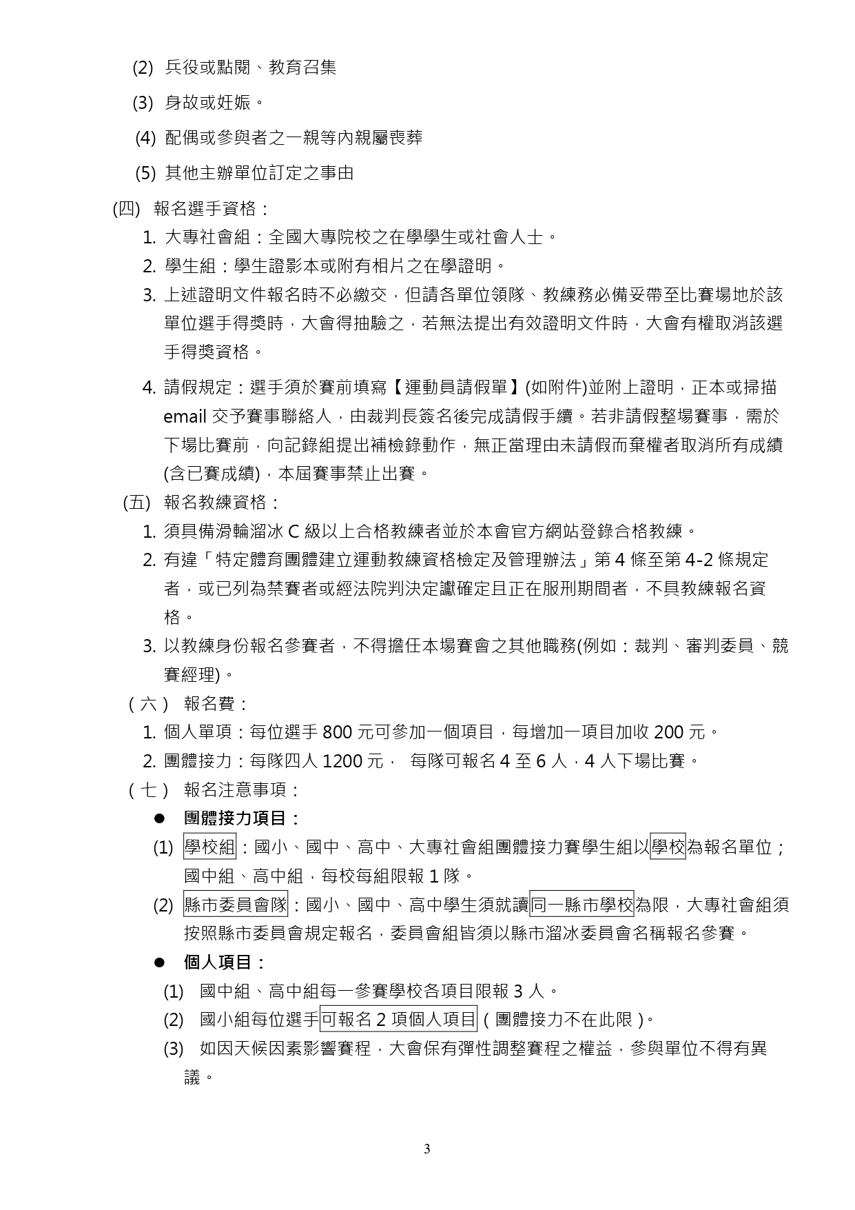
最新 項目 公告消息 競速溜冰 114學年度第47屆中正盃全國溜冰錦標賽(競速)(委員組報名從這裡!) By - 2025/09/01 3654 0 SHARE Facebook Twitter 報名時間: 2025/09/22 ~ 2025/10/03 報名去 報名「2025臺灣國際滑輪溜冰公開賽」各組接力賽請由這裡報名 相關檔案 # 檔案下載 檔案名稱 1 退費申請書(賽事、研習).docx 2 114學年度第47屆中正盃全國溜冰錦標賽(競速溜冰)-核備版.pdf 3 中溜財字第1145100326號-各縣市政府.pdf 4 中溜財字第1145100327號-各縣市溜委.pdf 5 114年中正盃-秩序冊-競速網路公告版1031.pdf