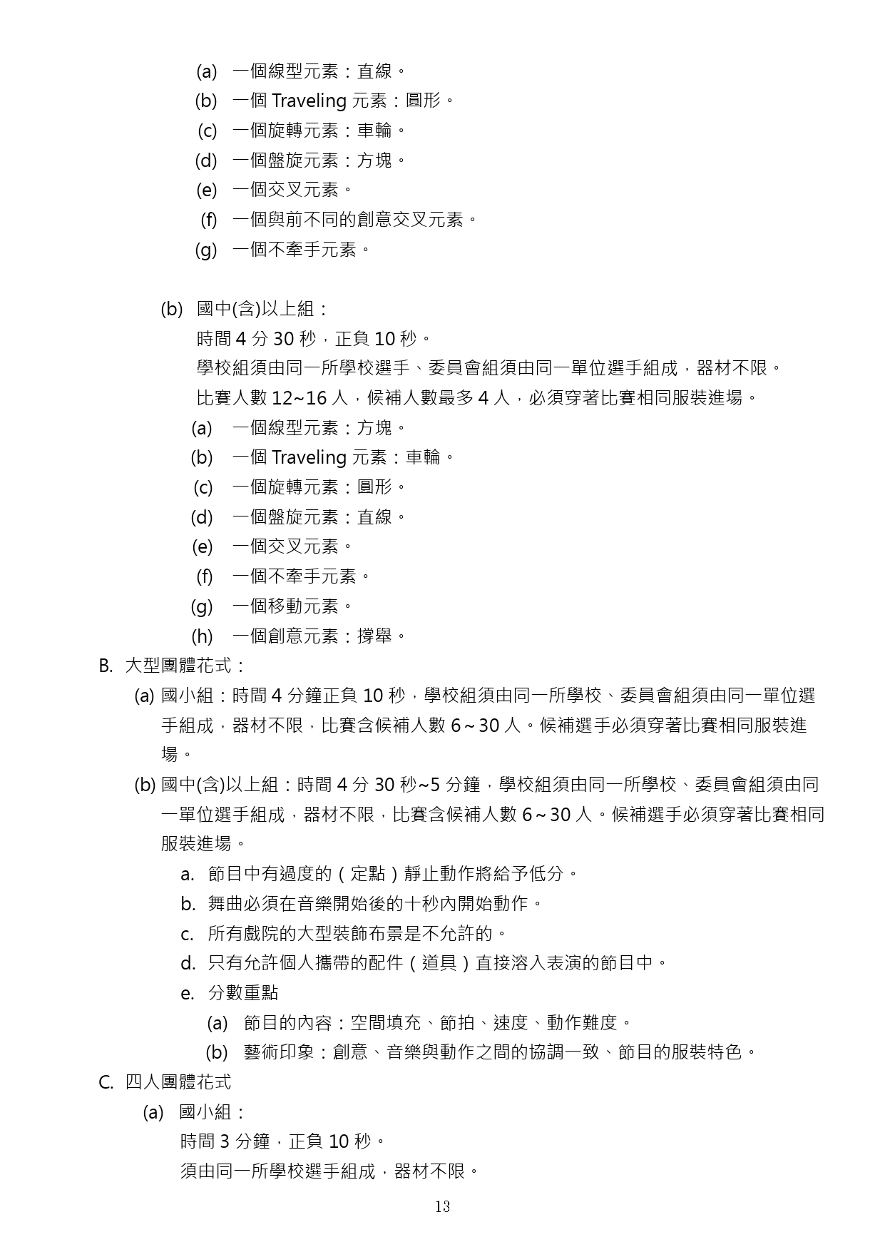
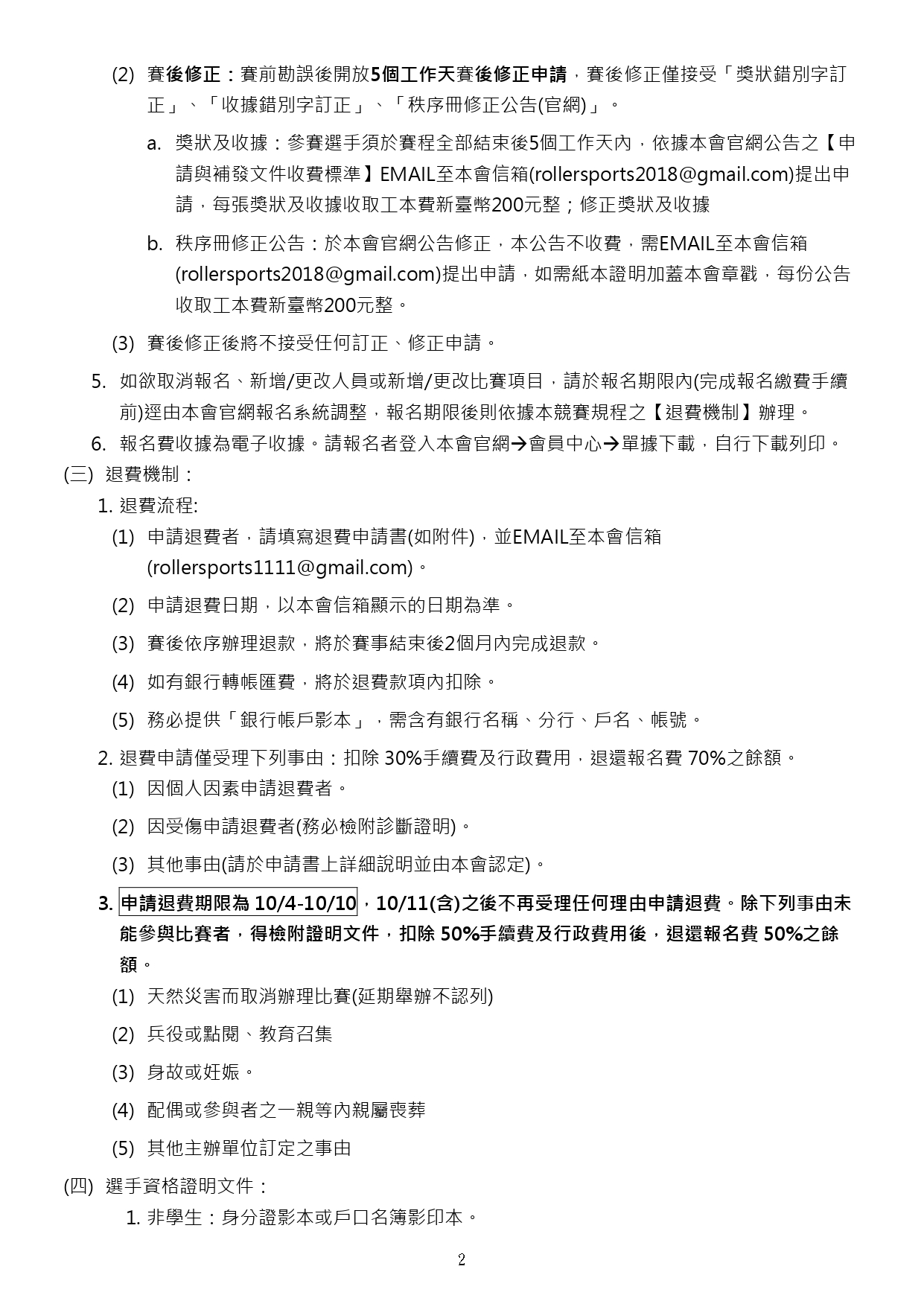
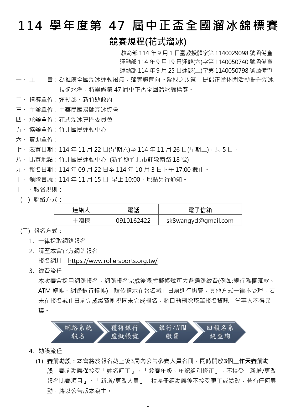
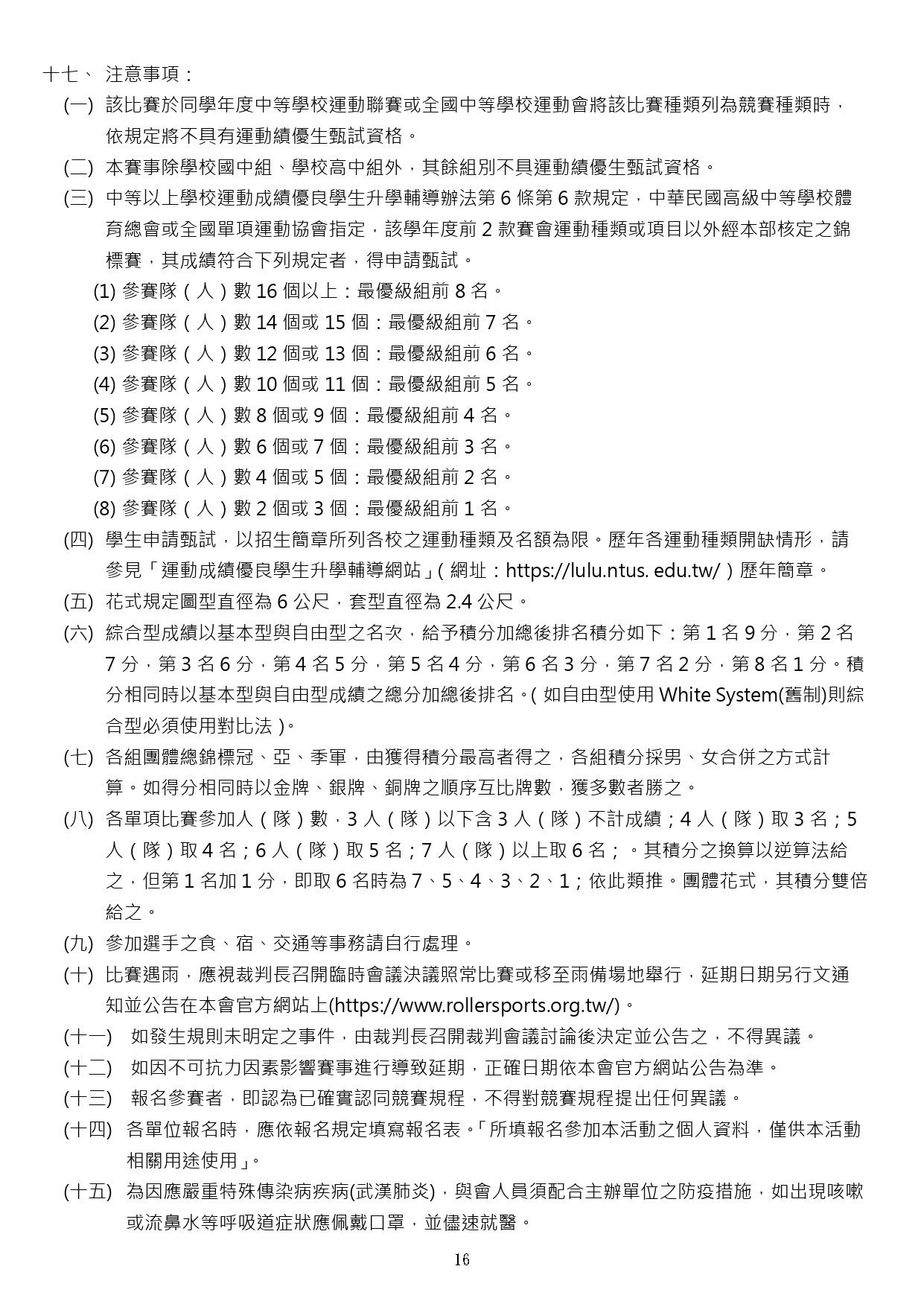
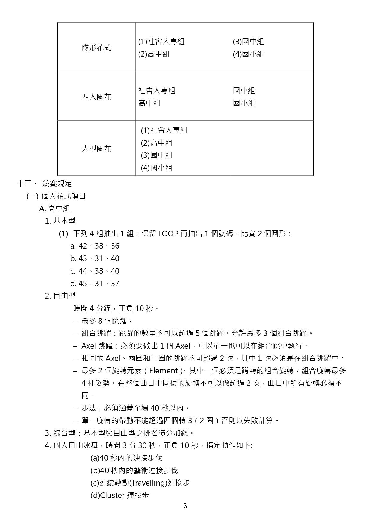
最新 項目 公告消息 花式溜冰 114學年度第47屆中正盃全國溜冰錦標賽(花式)(學校組報名從這裡!) By - 2025/09/03 1255 0 SHARE Facebook Twitter 報名時間: 2025/09/22 ~ 2025/10/03 報名去 相關檔案 # 檔案下載 檔案名稱 1 退費申請書(賽事、研習).docx 2 114學年度第47屆中正盃全國溜冰錦標賽(花式溜冰)-核備.pdf 3 中溜財字第1145100326號-各縣市政府.pdf 4 中溜財字第1145100327號-各縣市溜委.pdf 5 114年中正盃-秩序冊-花式溜冰網路公告版.pdf