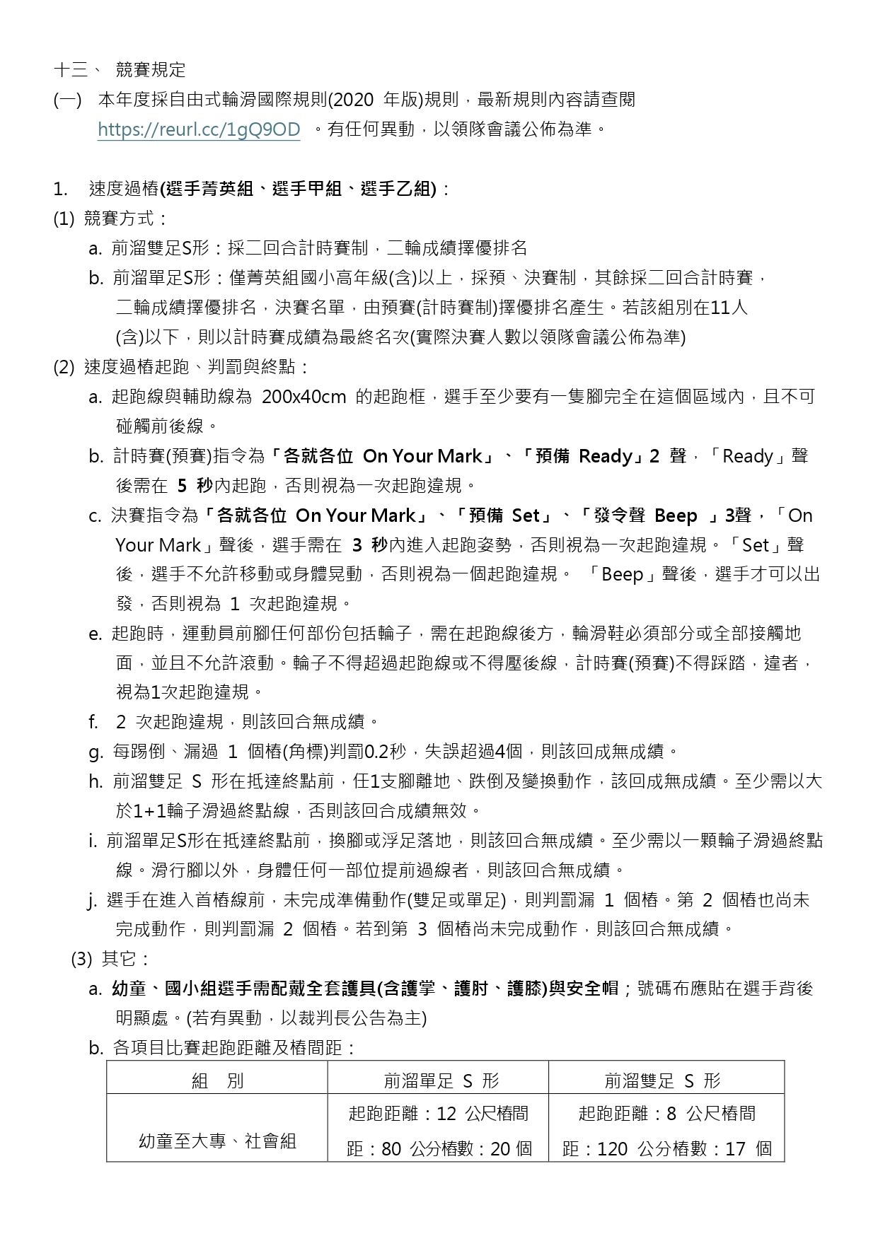
自由式輪滑 運動消息 公告消息 114年第35屆理事長盃全國溜冰錦標賽(自由式輪滑)學校組報名從這裡! By - 2025/04/17 3495 0 SHARE Facebook Twitter 報名時間: 2025/04/28 ~ 2025/07/02 報名去 相關檔案 # 檔案下載 檔案名稱 1 臺教體署競(二)字第1140012130號-核備.pdf 2 發-中溜財字第1145040148號-各縣市教育局(處).pdf 3 發-中溜財字第1145040149號-各縣市溜委.pdf 4 退費申請書(賽事、研習).docx 5 114年第35理事長盃全國溜冰錦標賽(自由式輪滑)-核備版.pdf 6 114年第35屆理事長盃全國溜冰錦標賽(自由式輪滑)秩序冊-網路公告版0619修.pdf